Academic Tutorials



English | French | Portugese | German | Italian
Home Advertise Payments Recommended Websites Interview Questions FAQs
News Source Codes E-Books Downloads Jobs Web Hosting
Chats

Mainframe
Introduction to Mainframe
Mainframe Computers
Mainframe Features
CICS Overview and Functions
CICS Components and Transactions
Introduction to JCL
VSAM Introduction
VSAM Catalogs
VSAM Structure
VSAM Control Interval
VSAM Control Area
JES : Job Entry Subsystem

HTML Tutorials
HTML Tutorial
XHTML Tutorial
CSS Tutorial
TCP/IP Tutorial
CSS 1.0
CSS 2.0
HLML
XML Tutorials
XML Tutorial
XSL Tutorial
XSLT Tutorial
DTD Tutorial
Schema Tutorial
XForms Tutorial
XSL-FO Tutorial
XML DOM Tutorial
XLink Tutorial
XQuery Tutorial
XPath Tutorial
XPointer Tutorial
RDF Tutorial
SOAP Tutorial
WSDL Tutorial
RSS Tutorial
WAP Tutorial
Web Services Tutorial
Browser Scripting
JavaScript Tutorial
VBScript Tutorial
DHTML Tutorial
HTML DOM Tutorial
WMLScript Tutorial
E4X Tutorial
Server Scripting
ASP Tutorial
PERL Tutorial
SQL Tutorial
ADO Tutorial
CVS
Python
Apple Script
PL/SQL Tutorial
SQL Server
PHP
.NET (dotnet)
Microsoft.Net
ASP.Net
.Net Mobile
C# : C Sharp
ADO.NET
VB.NET
VC++
Multimedia
SVG Tutorial
Flash Tutorial
Media Tutorial
SMIL Tutorial
Photoshop Tutorial
Gimp Tutorial
Matlab
Gnuplot Programming
GIF Animation Tutorial
Scientific Visualization Tutorial
Graphics
Web Building
Web Browsers
Web Hosting
W3C Tutorial
Web Building
Web Quality
Web Semantic
Web Careers
Weblogic Tutorial
SEO
Web Site Hosting
Domain Name
Java Tutorials
Java Tutorial
JSP Tutorial
Servlets Tutorial
Struts Tutorial
EJB Tutorial
JMS Tutorial
JMX Tutorial
Eclipse
J2ME
JBOSS
Programming Langauges
C Tutorial
C++ Tutorial
Visual Basic Tutorial
Data Structures Using C
Cobol
Assembly Language
Mainframe
Forth Programming
Lisp Programming
Pascal
Delphi
Fortran
OOPs
Data Warehousing
CGI Programming
Emacs Tutorial
Gnome
ILU
Soft Skills
Communication Skills
Time Management
Project Management
Team Work
Leadership Skills
Corporate Communication
Negotiation Skills
Database Tutorials
Oracle
MySQL
Operating System
BSD
Symbian
Unix
Internet
IP-Masquerading
IPC
MIDI
Software Testing
Testing
Firewalls
SAP Module
ERP
ABAP
Business Warehousing
SAP Basis
Material Management
Sales & Distribution
Human Resource
Netweaver
Customer Relationship Management
Production and Planning
Networking Programming
Corba Tutorial
Networking Tutorial
Microsoft Office
Microsoft Word
Microsoft Outlook
Microsoft PowerPoint
Microsoft Publisher
Microsoft Excel
Microsoft Front Page
Microsoft InfoPath
Microsoft Access
Accounting
Financial Accounting
Managerial Accounting
Network Sites


VSAM Structure


Previoushome Next






VSAM Structure

In order to access data on a disk, a programmer normally invokes an access method. By using one of the commercially available access methods the programmer is relieved of the many complex and intricate details required to store and retrieve data from disk.

A D V E R T I S E M E N T

Some of these details include setting record size, determination of available disk space for record storage, writing data to the disk, locating data on disk and retrieving data from the disk. Without an available access method, the programmer would be required to write enormous amounts of code in each program to write and retrieve data from a disk. The importance of choosing a powerful and reliable access method must be given high priority in the field of information processing.

VSAM Structure

VSAM Structure

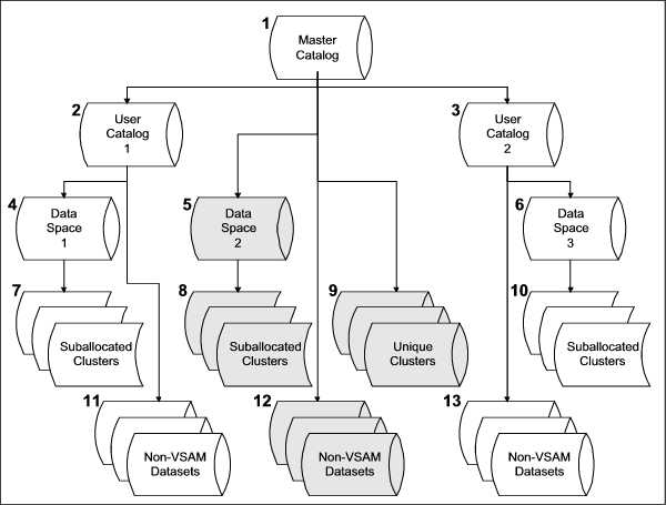
The structure of VSAM evolves around four basic concepts: the master catalog, the user catalog, the data space and , of course, the file itself which is commonly referred to as a cluster. The master catalog is a required file which must be defined using the IDCAMS program. Every file which is to be used must be under the control of the master catalog. The information stored for each file allows for VSAM access to the file, password authorization and statistics for the many operations which may be performed on the file. In addition, the master catalog contains information concerning the physical environment of the VSAM files which include the type of DASD being used and the location of and allocation of available free space. This information, of course is kept current as files are expanded, reduced, created or deleted. Through the master catalog, VSAM is capable of organizing and distributing the DASD space which has been allocated. VSAM, upon request from an application program will locate, open and close a requested file and in doing so will check passwords and insure that the master catalog information is correct as it pertains to the requested file. Since the master catalog is itself a file, it must be provided the required DLBL an EXTENT statements under DOS/VSE. During IPL, the supervisor is informed of the existence of the master catalog through the CAT command and the master catalog is always assigned the system logical unit SYSCAT. The file-id and the appropriate volume containing the master catalog must be placed on the DLBL and EXTENT statements for the file. The DLBL must specify IJSYSCT as the filename and both the DLBL and EXTENT statements are normally stored in the standard label cylinder.

User catalogs are not required in a VSAM installation but their use is encouraged to provide better data integrity and security. The user catalogs have the same structure and contain most of the same information as the master catalog but appear at a lower level then the master catalog. When user catalogs are being used, the master catalog will point to the appropriate user catalog instead of pointing to the file. The user catalog will then point to the VSAM file. One may think of this as a three level access path. As evidenced in figure 1, the file request will pass through the master catalog on the first level, the user catalog on the second level and finally finish up on the third level at the proper file. The usefulness of implementing user catalogs is that if a user catalog gets destroyed (or partially destroyed) only the files under that catalog will be affected. Therefore, the catalog can be rebuilt without affecting the vast majority of files (and users). Likewise, if the master catalog is destroyed, the user catalogs are not affected. The benefits of implementing user catalogs in a VSAM environment obviously outweigh the additional overhead costs which include extra space and a more complex file access path.

The area on a DASD volume which is allocated to VSAM is called the VSAM data space. This data space may occupy the entire volume or may simply occupy a portion of a specific volume. This space must be defined to the catalog through an Access Method Service command and must be define on the VTOC of the system. By defining this space to the catalog, you are giving VSAM complete control of this area. VSAM will then manage this space according to the requirements of the files when they are created. One interesting note is that the individual files will be defined in the appropriate VSAM catalog but each file will not appear on the VTOC. Instead, the name given to the area of the entire VSAM data space will appear on the VTOC. This area will, more than likely, contain many VSAM files



Be the first one to comment on this page.




  Mainframe eBooks

No eBooks on Mainframe could be found as of now.

 
 Mainframe FAQs
More Links » »
 
 Mainframe Interview Questions
More Links » »
 
 Mainframe Articles
More Links » »
 
 Mainframe News
More Links » »
 
 Mainframe Jobs
More Links » »

Share And Enjoy:These icons link to social bookmarking sites where readers can share and discover new web pages.
  • blinkbits
  • BlinkList
  • blogmarks
  • co.mments
  • connotea
  • del.icio.us
  • De.lirio.us
  • digg
  • Fark
  • feedmelinks
  • Furl
  • LinkaGoGo
  • Ma.gnolia
  • NewsVine
  • Netvouz
  • RawSugar
  • Reddit
  • scuttle
  • Shadows
  • Simpy
  • Smarking
  • Spurl
  • TailRank
  • Wists
  • YahooMyWeb

Previoushome Next

Keywords: mainframe systems,mainframe computers,mainframe features,mainframe server

HTML Quizzes
HTML Quiz
XHTML Quiz
CSS Quiz
TCP/IP Quiz
CSS 1.0 Quiz
CSS 2.0 Quiz
HLML Quiz
XML Quizzes
XML Quiz
XSL Quiz
XSLT Quiz
DTD Quiz
Schema Quiz
XForms Quiz
XSL-FO Quiz
XML DOM Quiz
XLink Quiz
XQuery Quiz
XPath Quiz
XPointer Quiz
RDF Quiz
SOAP Quiz
WSDL Quiz
RSS Quiz
WAP Quiz
Web Services Quiz
Browser Scripting Quizzes
JavaScript Quiz
VBScript Quiz
DHTML Quiz
HTML DOM Quiz
WMLScript Quiz
E4X Quiz
Server Scripting Quizzes
ASP Quiz
PERL Quiz
SQL Quiz
ADO Quiz
CVS Quiz
Python Quiz
Apple Script Quiz
PL/SQL Quiz
SQL Server Quiz
PHP Quiz
.NET (dotnet) Quizzes
Microsoft.Net Quiz
ASP.Net Quiz
.Net Mobile Quiz
C# : C Sharp Quiz
ADO.NET Quiz
VB.NET Quiz
VC++ Quiz
Multimedia Quizzes
SVG Quiz
Flash Quiz
Media Quiz
SMIL Quiz
Photoshop Quiz
Gimp Quiz
Matlab Quiz
Gnuplot Programming Quiz
GIF Animation Quiz
Scientific Visualization Quiz
Graphics Quiz
Web Building Quizzes
Web Browsers Quiz
Web Hosting Quiz
W3C Quiz
Web Building Quiz
Web Quality Quiz
Web Semantic Quiz
Web Careers Quiz
Weblogic Quiz
SEO Quiz
Web Site Hosting Quiz
Domain Name Quiz
Java Quizzes
Java Quiz
JSP Quiz
Servlets Quiz
Struts Quiz
EJB Quiz
JMS Quiz
JMX Quiz
Eclipse Quiz
J2ME Quiz
JBOSS Quiz
Programming Langauges Quizzes
C Quiz
C++ Quiz
Visual Basic Quiz
Data Structures Using C Quiz
Cobol Quiz
Assembly Language Quiz
Mainframe Quiz
Forth Programming Quiz
Lisp Programming Quiz
Pascal Quiz
Delphi Quiz
Fortran Quiz
OOPs Quiz
Data Warehousing Quiz
CGI Programming Quiz
Emacs Quiz
Gnome Quiz
ILU Quiz
Soft Skills Quizzes
Communication Skills Quiz
Time Management Quiz
Project Management Quiz
Team Work Quiz
Leadership Skills Quiz
Corporate Communication Quiz
Negotiation Skills Quiz
Database Quizzes
Oracle Quiz
MySQL Quiz
Operating System Quizzes
BSD Quiz
Symbian Quiz
Unix Quiz
Internet Quiz
IP-Masquerading Quiz
IPC Quiz
MIDI Quiz
Software Testing Quizzes
Testing Quiz
Firewalls Quiz
SAP Module Quizzes
ERP Quiz
ABAP Quiz
Business Warehousing Quiz
SAP Basis Quiz
Material Management Quiz
Sales & Distribution Quiz
Human Resource Quiz
Netweaver Quiz
Customer Relationship Management Quiz
Production and Planning Quiz
Networking Programming Quizzes
Corba Quiz
Networking Quiz
Microsoft Office Quizzes
Microsoft Word Quiz
Microsoft Outlook Quiz
Microsoft PowerPoint Quiz
Microsoft Publisher Quiz
Microsoft Excel Quiz
Microsoft Front Page Quiz
Microsoft InfoPath Quiz
Microsoft Access Quiz
Accounting Quizzes
Financial Accounting Quiz
Managerial Accounting Quiz
Testimonials | Contact Us | Link to Us | Site Map
Copyright ? 2008. Academic Tutorials.com. All rights reserved Privacy Policies | About Us
Our Portals : Academic Tutorials | Best eBooksworld | Beyond Stats | City Details | Interview Questions | Discussions World | Excellent Mobiles | Free Bangalore | Give Me The Code | Gog Logo | Indian Free Ads | Jobs Assist | New Interview Questions | One Stop FAQs | One Stop GATE | One Stop GRE | One Stop IAS | One Stop MBA | One Stop SAP | One Stop Testing | Webhosting in India | Dedicated Server in India | Sirf Dosti | Source Codes World | Tasty Food | Tech Archive | Testing Interview Questions | Tests World | The Galz | Top Masala | Vyom | Vyom eBooks | Vyom International | Vyom Links | Vyoms | Vyom World | Important Websites
Copyright ? 2003-2026 Vyom Technosoft Pvt. Ltd., All Rights Reserved.